结合AI现状梳理一套新的融合“有机”内容传播和付费投放的全域数字营销架构,这样可以系统性的解决品牌曝光、AI收录、搜索排名与销售线索获取的多方问题,同时为企业的可持续增长提供核心动力。
我发现我打开豆包的频率越来越高了,偶尔也临幸一下Deepseek,然后打开IMA做知识库甚至让它帮我学习知识。可怕,我在被AI重塑,好在周围的人也这个样子,一个人用AI很先进,大家都在用AI就卷,卷起来了……
最近去上海新天地了,停车费嗷嗷贵的新天地。跟客户交流的过程中,感觉脑子里长什么了,好像是新知识,又好像是知识升级了。索性再临幸一下Deepseek让它帮我把这个新知识总结出来,然后分享出来,这种知识特别适合帮助我们查缺补漏,看看我们的数字营销工作还缺什么。
信息获取方式在重塑,从搜索引擎升级到多元化形态,比如我们会在AI上梳理思路,在搜索引擎上寻找结果,在小红书找到攻略和用户体验。企业营销也在发生变化,用户不再仅以来关键词寻找答案了,而是直接向豆包、元宝、文心一言等AI平台发起提问。
传统SEO需要升级,传统的SEM也无法支撑长效增长。我们要结合现状梳理一套新的融合有机内容传播和付费投放的全域数字营销架构,这样可以系统性的解决品牌曝光、AI收录、搜索排名与销售线索获取的多方问题,同时为企业的可持续增长提供核心动力。

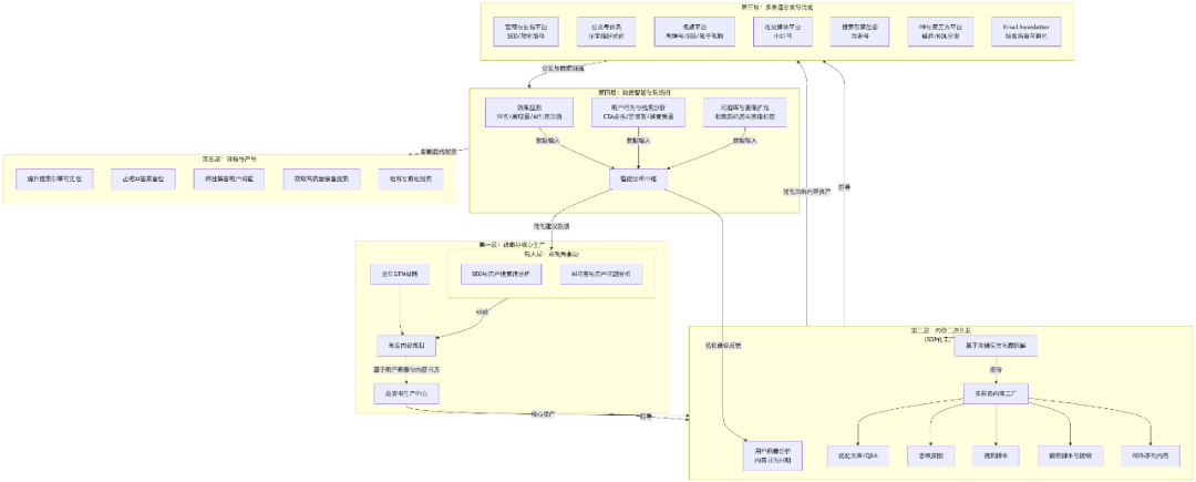
本架构的核心逻辑是:以用户画像与用户核心诉求为起点,以深度内容(白皮书)为战略资产,通过SOP进行多元形态衍生,并在全域渠道进行精准分发与放大,最终通过数据智能反馈闭环,持续优化整个系统(需要原图可加微信)。
第一层:战略规划与核心生产——数据驱动的顶层设计
一切高效营销始于精准的战略规划,企业要构建三大数据引擎来驱动营销:
1、SEO与用户搜索词分析;
2、AI问答与用户问题库;
3、广告关键词与受众分析。
三个数据引擎确保了内容生产从一开始就紧扣用户真实需求与搜索意图,基于此,结合企业制定的年度GTM(Go-To-Market)战略规划出如行业趋势白皮书与实用手册白皮书在内的核心内容资产。趋势类内容旨在树立思想领导力,吸引广泛流量;手册类内容则提供解决方案,直接助推转化,这种规划确保了内容与用户旅程的完美匹配。
第二层:内容二次开发——SOP化内容工厂与用户触达
白皮书仅是“原材料”,其价值最大化在于系统性的二次开发。这一过程遵循严格的SOP(标准作业程序),并由用户画像和内容日历指导,确保产出内容与目标受众高度相关且分发有序。内容工厂将白皮书拆解、衍生为:
- SEO文章与Q&A:针对搜索引擎和AI问答优化,直接回答用户问题;
- 思维脑图:可视化呈现复杂信息,便于传播与理解;
- 视频脚本(长短视频):适配视频号、B站等平台,满足视觉化学习需求;
- 播客脚本:拓展音频渠道,深度触达高价值用户;
- 邮件培育序列:用于自动化营销, nurturing现有线索;
- 广告创意与高转化落地页:为付费投放提供弹药,确保流量承接精准有效。 此阶段的核心目标是覆盖用户所有内容消费偏好,为全渠道分发做好准备。
第三层:全域渠道分发——有机与付费的协同作战
内容的分发是“有机”(免费)与“付费”渠道的协同艺术,两者缺一不可:
- 有机渠道(赢得信任与持续流量):官网是核心枢纽,承载SEO排名与最终转化;公众号是微信生态内经营私域、影响腾讯元宝答案的关键;视频号、B站、知乎视频需配套字幕文稿以最大化被AI解析的概率;小红书侧重爆款打造与口碑营销;百家号则是影响百度搜索与文心一言答案的核心阵地。同时,PR与第三方KOL分发能极大提升品牌权威性与内容被AI抓取的广度;
- 付费渠道(加速曝光与精准获客):搜索引擎广告(百度/Bing/360) 用于精准拦截高商业意图搜索流量;社交媒体广告(微信、小红书) 实现基于人群包的精准触达;付费广告的核心是为优质内容精准引流同时搭建用户与品牌之间的最短路径,将用户其导向精心设计的落地页,实现线索高效获取。
第四层:数据智能与反馈闭环——系统的自我优化
全域数字营销架构并非线性而是闭环。所有渠道的分发效果都会被持续监测,包括关键词搜索排名、AI答案覆盖率、广告ROI(投资回报率)、线索转化率与质量等。这些数据汇入智能分析中枢,不断反哺至最初的规划阶段:
1、发现哪些用户问题未被内容覆盖;
2、哪个广告创意的转化成本最低;
3、哪些内容主题带来的线索质量最高? 据此,我们可以不断调整内容策略、优化用户画像、迭代广告计划,让整个营销系统具备自我学习与持续优化的能力。
第五层:终极目标——实现品牌与增长的双重收益
通过这一整套架构的协同运作,企业最终将实现五大核心目标:
1)建立强大的品牌影响力与信任;
2)获取精准的自然与付费流量;
3)获得源源不断的高质量销售线索;
4)对线索进行有效的培育与孵化;
5)实现广告投资回报率(ROI)的最大化。
这套全域的数字营销架构适配AI时代,强调以深度内容为基石,以数据智能为引擎,通过有机内容和付费渠道的整合,系统的解决曝光、流量、转化的问题。帮你构建起兼具品牌声量与销售转化能力的护城河。
